设为首页
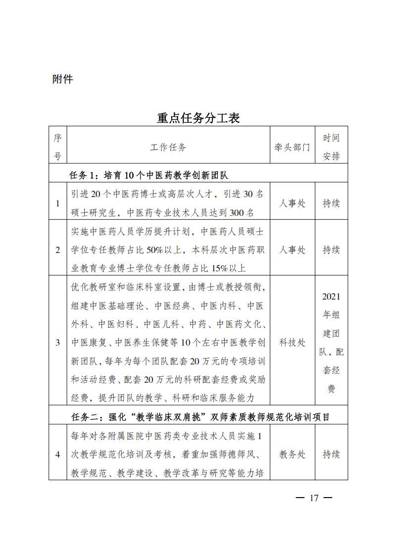
加入收藏
首页
部门概况
部门简介
岗位设置
新闻动态
部门新闻
图片新闻
实习基地
基地现状
基地建设标准
基地建设流程
合作项目
校企(院)合作项目
校地合作项目
校际合作项目
规章制度
政策法规
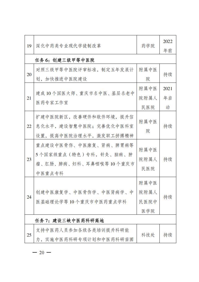
管理制度
职教集团
乡村振兴
规章制度
RULES & REGULATIONS
政策法规
管理制度
管理制度
当前位置:
首页
>>
规章制度
>>
管理制度
>> 正文
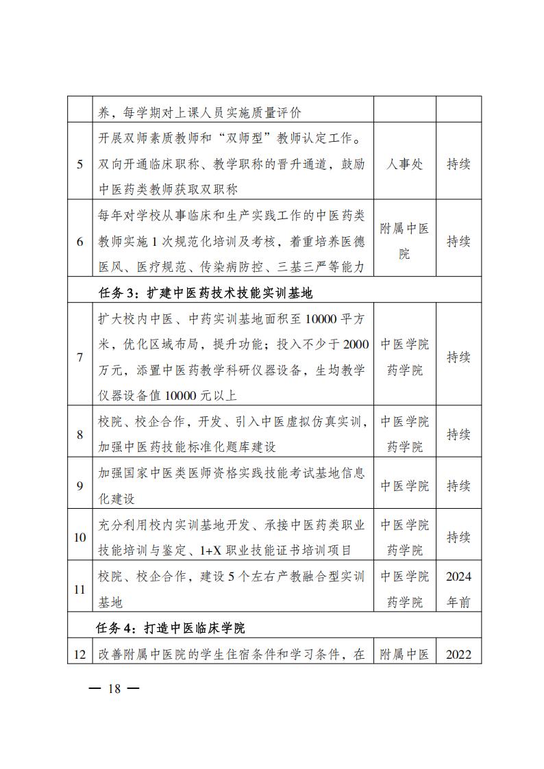
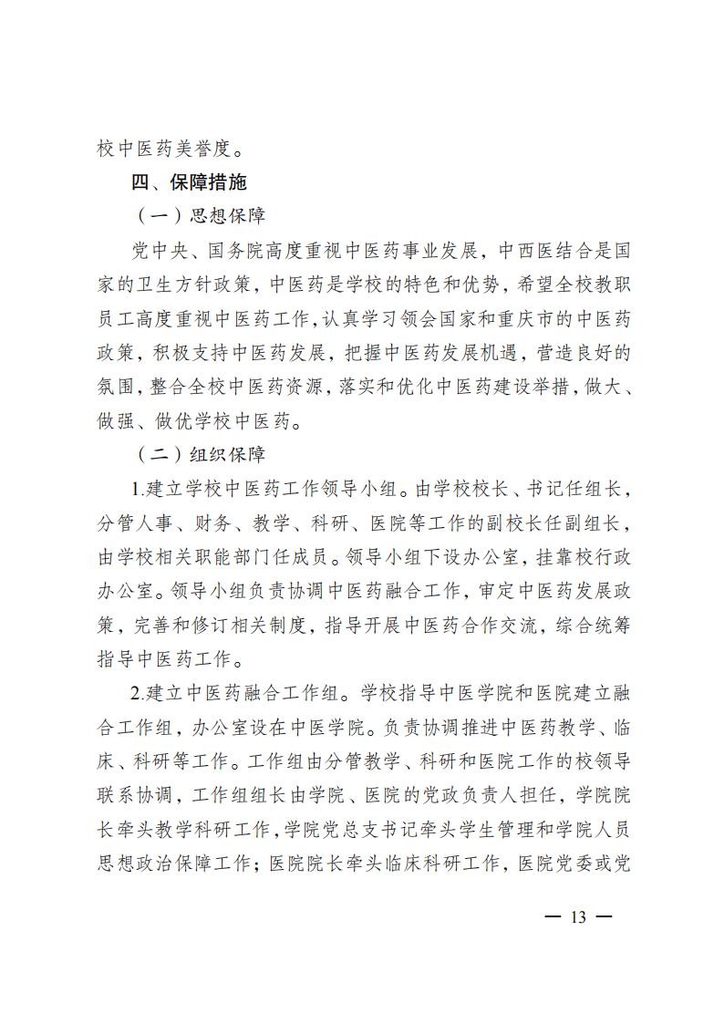
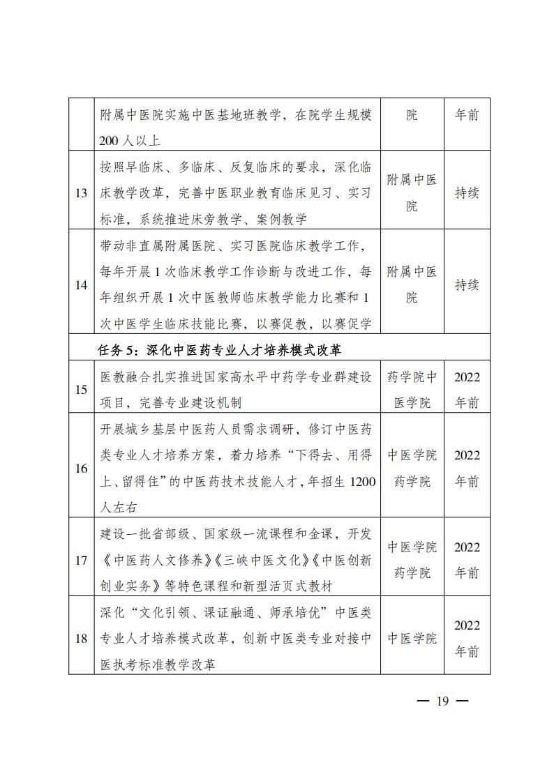
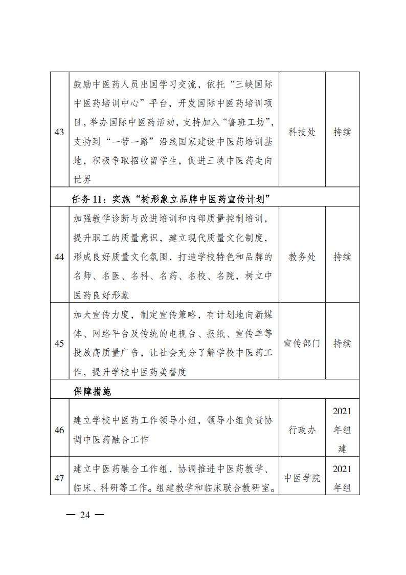
关于印发《加快推进中医药融合发展的实施意见(2021—2025)》的通知
发布日期:2021-11-25 作者: 来源: 点击:
上一条:
关于印发《产业学院建设与管理办法》的通知
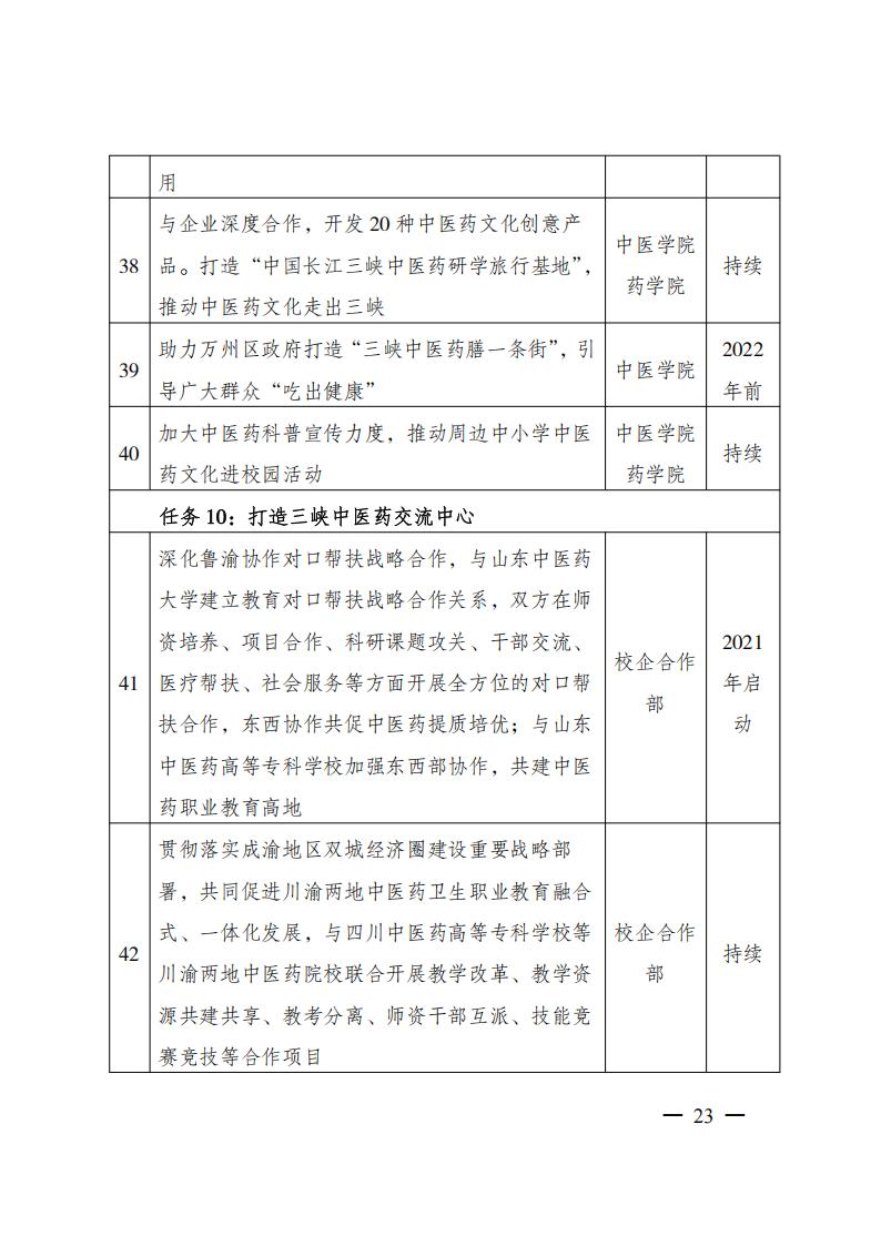
下一条:
关于印发《深化鲁渝协作工作任务分解方案》的通知_
【
关闭
】