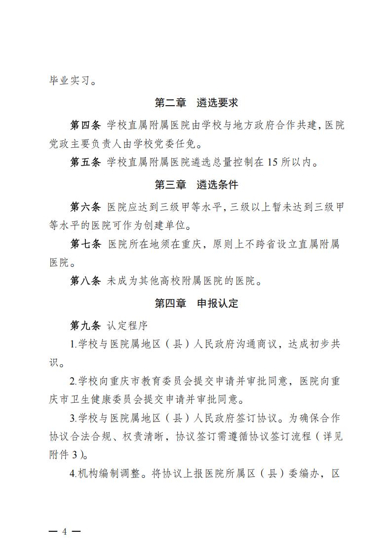
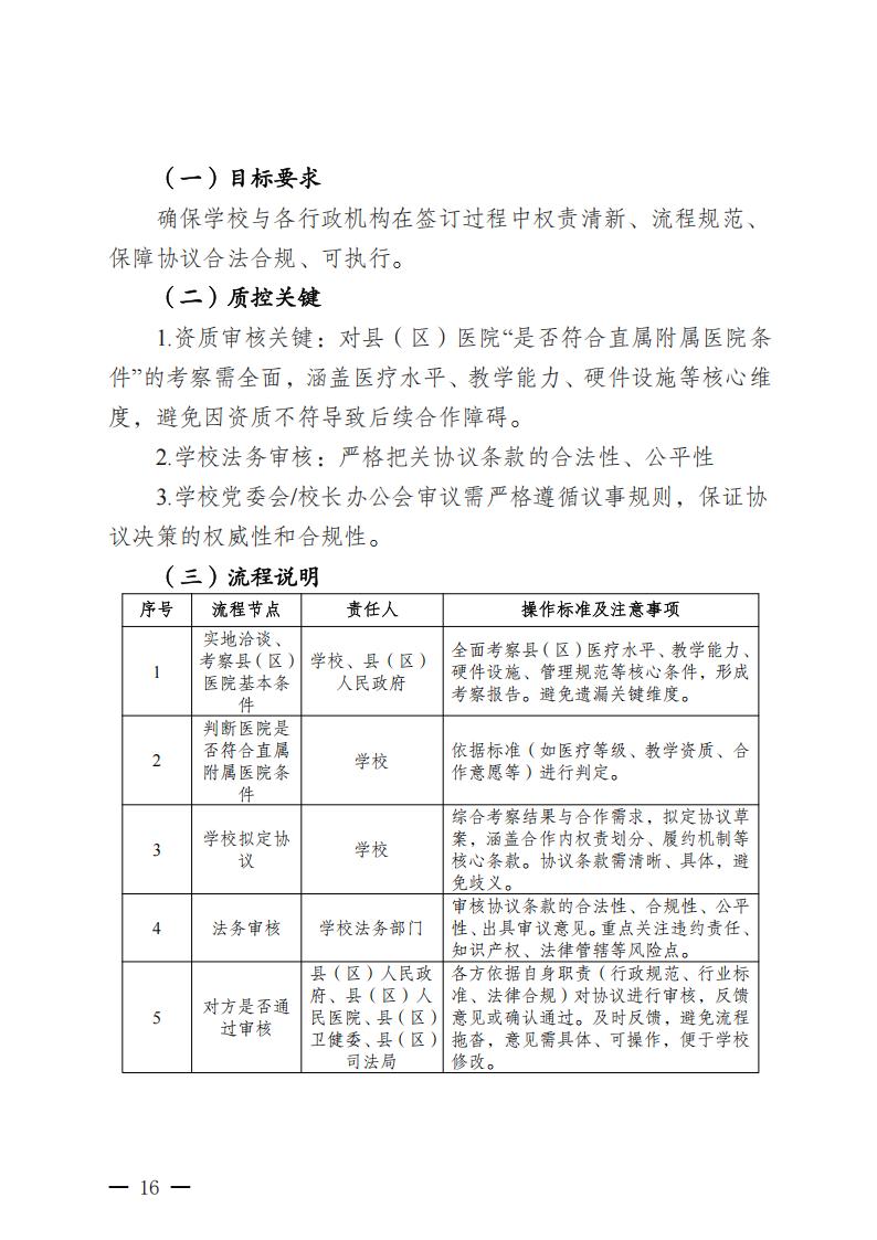
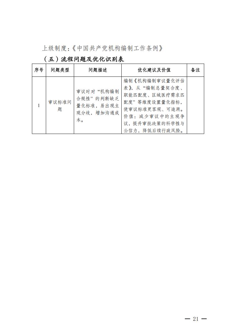
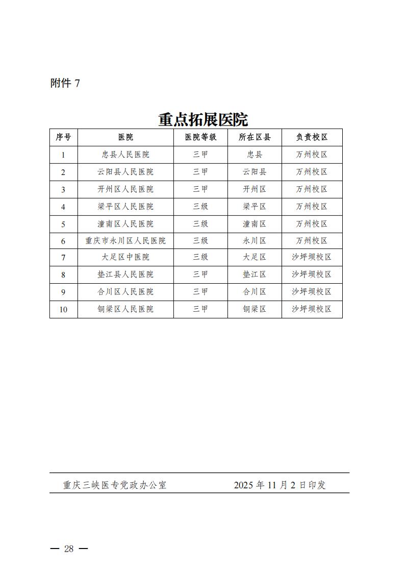
设为首页
加入收藏
首页
部门概况
部门简介
岗位设置
新闻动态
部门新闻
图片新闻
实习基地
基地现状
基地建设标准
基地建设流程
合作项目
校企(院)合作项目
校地合作项目
校际合作项目
规章制度
政策法规
管理制度
职教集团
乡村振兴
规章制度
RULES & REGULATIONS
政策法规
管理制度
管理制度
当前位置:
首页
>>
规章制度
>>
管理制度
>> 正文
关于印发《直属附属医院遴选及建设办法》 的通知
发布日期:2025-11-03 作者: 来源: 点击:
上一条:
重庆三峡医药高等专科学校关于印发《校企院合作项目管理及考核办法》的通知
下一条:
重庆三峡医药高等专科学校关于修订《毕业实习管理办法》的通知
【
关闭
】