新闻动态

NEWS

部门新闻

当前位置: 首页 >> 新闻动态 >> 部门新闻 >> 正文

喜报——学校乡村振兴典型案例入选教育部第八届省属高校精准帮扶典型项目

发布日期:2026-03-06    作者:     来源:     点击:

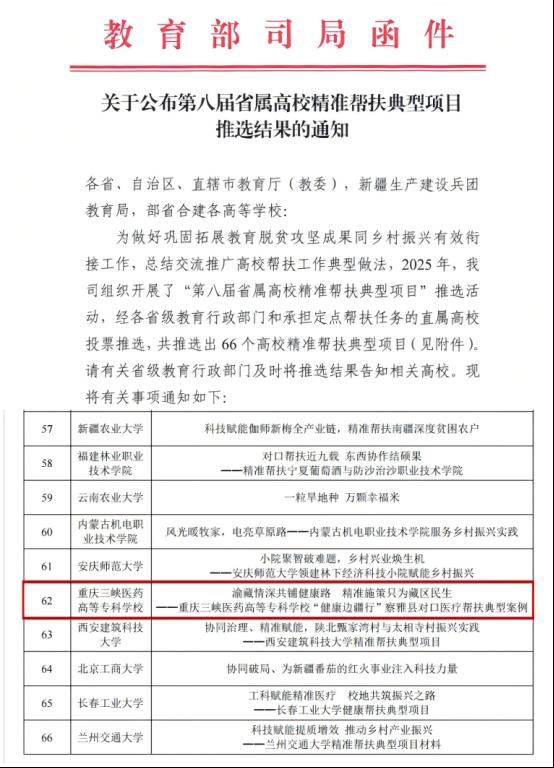
近日,教育部发展规划司公布第八届省属高校精准帮扶典型项目推选结果,我校“渝藏情深共铺健康路 精准施策只为藏区民生——‘健康边疆行’察雅县对口医疗帮扶”典型案例成功入选,成为重庆市及全国医药类高职院校服务乡村振兴与边疆健康事业的典型示范。

此次入选,是教育部对我校多年来坚守医药高校使命、深耕精准帮扶、助力乡村振兴的高度认可,也是学校立足三峡、服务基层、辐射西部办学定位的生动实践。

2020年启动“健康边疆行”对口帮扶西藏察雅县以来,学校充分发挥医疗、教育、科技资源优势,构建“组团式医疗援藏、人才培养扶智、公共卫生赋能、健康服务惠民”全方位帮扶体系。通过成建制专家团队驻点支援、“师带徒”本土化人才培养、远程医疗与巡回义诊、执业资格专项培训、妇幼健康与重大疾病筛查等一系列精准举措,有效破解雪域高原“看病难、看病远”难题,累计惠及藏区群众上万人,填补多项当地医疗技术空白,打造了一支“带不走的本土医疗队伍”,实现从“输血”到“造血”的深刻转变。

项目先后荣获国家级“三下乡”社会实践优秀团队、优秀援藏单位等称号,形成可复制、可推广的医药高校健康帮扶模式,为促进民族团结、保障边疆民生、推进巩固拓展脱贫攻坚成果同乡村振兴有效衔接作出积极贡献。

下一步,学校将以此次入选为新起点,持续发挥医药职教特色与专业优势,不断深化精准帮扶内涵,总结推广典型经验,强化示范引领,以更高标准、更实举措服务国家乡村振兴战略与健康中国建设,彰显新时代医药高职院校的责任与担当。



上一条:抓开局,谋新篇,促发展——校企携手共建中药材GAP标准化示范基地
下一条:情系驻村一线,助力乡村振兴——冉隆平慰问乡村振兴驻村第一书记

关闭